Tata Kelola
Tata Kelola Perusahaan yang Baik (GCG)
Prinsip-Prinsip GCG
PT Adaro Andalan Indonesia Tbk ("Adaro") berkomitmen untuk menerapkan tata kelola perusahaan yang baik ("GCG") dengan mengintegrasikan aspek lingkungan, sosial, dan tata kelola (ESG) ke dalam operasional dan arah strategis bisnis. Penerapan GCG menjadi fondasi keberlanjutan Adaro dan mendukung pencapaian visinya sebagai grup pertambangan dan energi terkemuka di Indonesia, sekaligus mendorong terciptanya nilai jangka panjang yang berkelanjutan bagi para pemegang saham.
Untuk memastikan GCG dijalankan secara konsisten dan berkesinambungan, Adaro mengadopsi 4 (empat) pilar tata kelola sebagaimana diatur dalam Pedoman Umum Governansi Korporat Indonesia (PUG-KI 2021), yaitu: perilaku beretika, akuntabilitas, transparansi, dan keberlanjutan. Pilar-pilar ini diterjemahkan ke dalam berbagai perangkat tata kelola, antara lain Kode Etik, Piagam Dewan Komisaris, Piagam Direksi, Piagam Komite Audit, Piagam Audit Internal, serta kebijakan pendukung lainnya.
Komitmen Penerapan GCG di Seluruh Lini Adaro
Komitmen penerapan prinsip-prinsip GCG dijalankan di seluruh tingkatan organisasi Adaro, mulai dari Dewan Komisaris, Direksi, hingga jajaran manajemen dan karyawan.
Mengacu pada 4 (empat) pilar governansi korporat, yakni perilaku beretika, akuntabilitas, transparansi, dan keberlanjutan, Adaro memegang komitmen bahwa:
- Direksi dan Dewan Komisaris melaksanakan fungsi dan tanggung jawabnya secara independen untuk menciptakan nilai berkelanjutan bagi kepentingan jangka panjang korporasi dan pemegang saham, dengan tetap mempertimbangkan kepentingan pemangku kepentingan lainnya.
Anggota Direksi dan Dewan Komisaris dipilih dan ditetapkan sedemikian rupa sehingga komposisinya mencerminkan keberagaman, serta terdiri dari individu yang memiliki komitmen, pengetahuan, kompetensi, pengalaman, dan keahlian yang memadai untuk menjalankan peran pengelolaan Direksi dan fungsi pengawasan Dewan Komisaris secara efektif.
- Struktur remunerasi disusun untuk menyelaraskan kepentingan Direksi dan Dewan Komisaris dengan kepentingan jangka panjang perusahaan dan tujuan penciptaan nilai yang berkelanjutan.
- Direksi dan Dewan Komisaris menjaga hubungan kerja yang erat, terbuka, konstruktif, profesional, dan dilandasi saling percaya demi kepentingan terbaik korporasi.
- Adaro menjalankan usahanya secara etis dan bertanggung jawab serta menegakkan nilai-nilai dan budaya perusahaan di seluruh lini.
- Adaro menerapkan praktik governansi korporat yang terintegrasi dengan sistem pengendalian internal, manajemen risiko, dan sistem manajemen kepatuhan yang efektif untuk mendukung pencapaian visi, misi, sasaran, dan target kinerja korporat dengan tetap berpegang pada prinsip integritas.
- Adaro menyediakan pengungkapan informasi yang akurat dan tepat waktu mengenai seluruh hal yang material tentang korporasi sebagaimana disyaratkan oleh peraturan perundang-undangan yang berlaku.
- Adaro melindungi dan memfasilitasi pelaksanaan hak-hak pemegang saham serta memastikan perlakuan yang adil bagi seluruh pemegang saham, termasuk pemegang saham minoritas.
- Adaro menghormati hak-hak pemangku kepentingan sebagaimana diatur dalam peraturan perundang-undangan dan/atau perjanjian yang disepakati, serta mendorong kerja sama aktif dengan para pemangku kepentingan untuk menciptakan nilai ekonomi, lapangan kerja, dan keberlanjutan usaha yang sehat secara finansial.
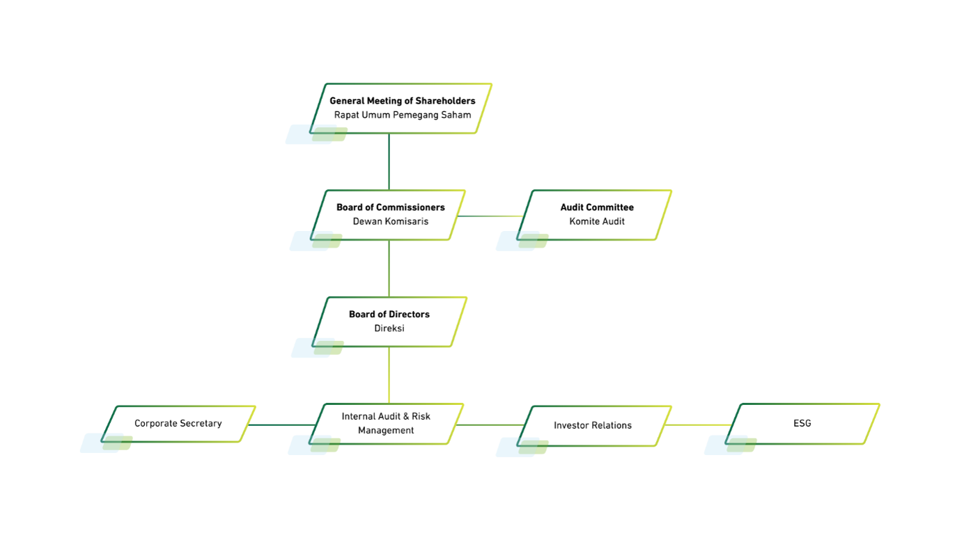
Struktur Organ Tata Kelola Adaro
Sesuai dengan Undang-Undang Republik Indonesia Nomor 40 Tahun 2007 tentang Perseroan Terbatas sebagaimana diubah dengan Peraturan Pemerintah Pengganti Undang-Undang Republik Indonesia Nomor 2 Tahun 2022 tentang Cipta Kerja yang kemudian ditetapkan menjadi undang-undang melalui Undang-Undang Nomor 6 Tahun 2023 tentang Penetapan Peraturan Pemerintah Pengganti Undang-Undang Republik Indonesia Nomor 2 Tahun 2022 tentang Cipta Kerja Menjadi Undang-Undang ("UUPT"), organ Adaro terdiri dari Rapat Umum Pemegang Saham ("RUPS"), Direksi, dan Dewan Komisaris. Ketiga organ tersebut memiliki peran penting dalam penerapan tata kelola dan masing-masing menjalankan fungsi, tugas, dan tanggung jawabnya untuk mendukung kepentingan Adaro dalam menjalankan kegiatan usaha sesuai dengan Anggaran Dasar dan ketentuan peraturan perundang-undangan.
- RUPS merupakan organ Adaro yang memegang kewenangan tertinggi yang tidak diberikan kepada Direksi maupun Dewan Komisaris, dalam batas yang ditentukan oleh UUPT dan/atau Anggaran Dasar.
- Dewan Komisaris adalah organ Adaro yang bertugas melakukan pengawasan secara umum dan/atau khusus sesuai dengan Anggaran Dasar serta memberikan nasihat kepada Direksi.
- Direksi adalah organ Adaro yang berwenang dan bertanggung jawab penuh atas pengurusan Adaro untuk kepentingan dan tujuan Adaro, serta mewakili Adaro baik di dalam maupun di luar pengadilan sesuai dengan ketentuan Anggaran Dasar.
Berikut adalah bagan struktur tata kelola Adaro:
